文章来源:作者:欧易发布时间:2023-04-03 15:15:00

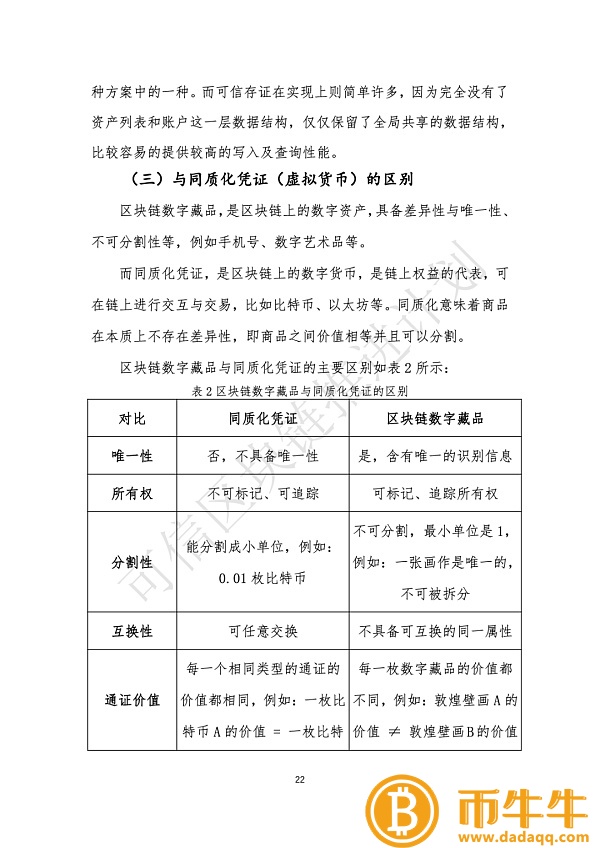
本文来自可信区块链推进计划发布的《基于区块链的数字馆藏研究报告》第三章:基于区块链的数字馆藏技术路线。区块链数字馆藏的技术原理,包括表达、接口、语义、应用链接等。,也有许多不同于区块链技术的存单和同质化券。
以下摘自原报道。







区块链通往数字资产之路

以太坊闪崩至2000美元是否意味着ETH的看涨动能荡然无存?
应用资讯
下载
芝加哥期权交易所批准富达比特币ETF基金上市
应用资讯
下载
2024年硬件将成元宇宙的救命稻草?
应用资讯
下载
最大的Solana排水器社区成员超过6000个
应用资讯
下载
ENS代币激增70%只因以太坊创始人一句夸奖
应用资讯
下载
binance是什么公司v2.59.3_bi 安官方版链接
应用资讯
下载
比特币三大交易平台 交易所有哪些大平台
应用资讯
下载
什么导致比特币暴跌10%?
应用资讯
下载